WAWF Vendor User Roles
WAWF includes the following Vendor User Roles:
1. WAWF Vendor Role
2. WAWF Vendor View Only Role
3. WAWF Vendor Ship To View Only Role
WAWF also includes the following Contractor Property Transfer User Roles:
4. WAWF Contractor Property Shipper Role
5. WAWF Contractor Property Receiver Role
6. WAWF Property Transfer View Only Roles
WAWF also includes a Contractor Administrator Role for Vendors:
7. WAWF Vendor Contractor Administrator (CAM) Role
Vendor
A vendor is a provider of goods and/or services to the government. It is a role used by vendors, suppliers, and contractors.
The Vendor uses WAWF to:
- - Submit Invoices, Receiving Reports, and Vouchers.
- - Check the status of documents in the History Folder where the CAGE Code on the document matches the CAGE Code you are registered for in WAWF..
- - Correct and resubmit rejected documents.
- - Receive e-mail notification of awaiting actions.
Return to the TOP of the page
Vendor View Only
Allows you to review WAWF documents in a readonly mode if authorized View Only Access to review documents necessary for you to perform your assigned duties.
The Vendor View Only uses WAWF to:
- - Review submitted Invoices, Receiving Reports, and Vouchers where the CAGE Code on the document matches the CAGE Code you are registered for in WAWF.
- - Check the status of documents in the History Folder where the CAGE Code on the document matches the CAGE Code you are registered for in WAWF.
Return to the TOP of the page
Vendor Ship To View Only Role
Allows you to review WAWF documents in a readonly mode if authorized Ship To View Only Access to review documents necessary for you to perform your assigned duties.
The Vendor Ship To View Only uses WAWF to:
- - Review submitted Invoices, Receiving Reports, and Vouchers where the CAGE Code in the Ship To field on the document matches the CAGE Code you are registered for in WAWF.
- - Check the status of documents in the History Folder where the CAGE Code in the Ship To field on the document matches the CAGE Code you are registered for in WAWF.
Return to the TOP of the page
Contractor Property Shipper Role
Contractor Property Shippers are authorized to create Property documents and electronically route them to the appropriate Government Property receivers or Contractor Property Receivers. Within WAWF, Contractor Property Shippers also have the ability to monitor the status of the documents as the appropriate receivers process them. Finally, if it is necessary for the Government Property receivers or Contractor Property Receivers to reject the data for correction, the Contractor Property Shippers can access the application and ONLY correct the specific data required and resubmit the entire data package.
The primary function of the Contractor Property Shipper is to document the "losing activity" transfer of government-furnished equipment.
The Shipper releases possession and ships to another contractor, another contract, or to the Department of Defense.
The Property Shipper can perform four kinds of activities in the WAWF system:
- - Create Property Transfer documents
- - View documents
- - Recall documents
- - Void documents
The Contractor Property Shipper can create three "types" of Property Transfer documents:
- - Contractor to DoD
- - Contractor to Contractor
- - Contract to Contract, same Contractor
Return to the TOP of the page
Contractor Property Receiver Role
Contractor Property Receivers are authorized to create and receive Property documents or receive Property documents routed to them by the Property Shippers.
The primary function of the Property Receiver is to document the "gaining activity" transfer of government-furnished equipment.
The Receiver receives all or any portion of a shipment and takes possession from another contractor, another contract, or the Government. The Receiver digitally signs the Property document in WAWF.
The Property Receiver can perform three kinds of activities in the WAWF system:
- - Create Property Receipt documents
- - View, receive, partially receive, or reject documents
- - Put a "Submitted" document on hold
The Contractor Property Receiver can create two "types" of Property Receipts:
- - Receipt by Contractor from DoD
- - Receipt by Contractor from Contractor
Return to the TOP of the page
Contractor Property Transfer View Only Roles
Other Contractor Property Officials involved in the Property process are authorized View Only Access to review documents necessary for them to perform their assigned duties.
There are multiple WAWF View Only Property roles:
- - Contractor Contract Administrator View Only
- - Contractor Program Manager View Only
- - Contractor Property Manager
- - Contractor Property Receiver View Only
- - Contractor Ship From View Only
- - Contractor Property Ship To View Only
- - Contractor Property Shipper View Only
The Property View Only can only view Property Documents and Contract information in the WAWF system:
- - View Property and RRR documents
- - View EDA Contract Information
The Contractor Contract Administrator View Only has view only access to all documents where their registered Cage Code matches the Contractor Contract Administrator Location Code on the document.
The Contractor Program Manager View Only has view only access to all documents where their registered Cage Code matches the Contractor Program Manager Location Code on the document.
The Contractor Property Manager has view only access to all documents where their registered Cage Code matches the Contractor Property Manager Location Code on the document.
The Contractor Property Receiver View Only has view only access to all documents where their registered Cage Code matches the Property Receiver Location Code on the document.
The Contractor Ship From View Only has view only access to all documents where their registered Cage Code matches the Property Ship From Location Code on the document.
The Contractor Property Ship To View Only has view only access to all documents where their registered Cage Code matches the Property Ship To Location Code on the document.
The Contractor Property Shipper View Only has view only access to all documents where their registered Cage Code matches the Property Shipper Location Code on the document.
Return to the TOP of the page
Vendor Group Administrator (CAM) Role
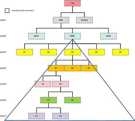
CAM: The users of WAWF are broken down into groups on seven levels. Each group is administered by one or more Contractor Administrators (CAM).
Group Structure In WAWF

The graphic provides a depiction of the general WAWF Group Structure. It portrays the WAWF Group Structure 7 levels deep.
Tiered Jurisdiction
- - The CAM can edit user profile information for two levels: their own level and the level below their level.
- - The CAM has view-only access to user information for all other levels below their current level.
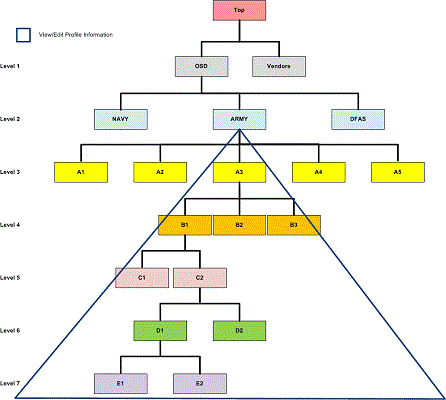
Group Levels In WAWF

The graphic provides a depiction of the general WAWF Group Level Structure. It portrays what user profiles the CAM can edit, and what user profiles the CAM can view.
Multiple Roles
Typically, a CAM is appointed from among security-type individuals in an organization, but a CAM can also have the role of Inspector, Acceptor, Certifier, Vendor, or Pay Official depending upon organizational business practices.
The CAM has eight major administrative abilities in WAWF:
- - Manage Group Structure
- - Administer Location Codes
- - Look up group names and CAM information
- - View and edit User Profile Information
- - Activate (add) and deactivate users
- - Use Activation Reports
- - Reset user passwords
- - Reset certificates
Return to the TOP of the page